Product Symbol Builder

NOVOS

RECURSOS

AltoQi Builder

O grande destaque é o lançamento de conexões no 3D, que torna a modelagem mais intuitiva e prática. Além disso, você pode gerar o diagrama unifilar de geradores de energia, personalizar componentes e aproveitar melhorias de precisão, performance e produtividade.

Preencha o formulário para falar com um consultor.

Confira os novos recursos do AltoQi Builder

1LANÇAMENTOCON3D

Lançamento de conexões no 3D

O lançamento de conexões no 3D transforma sua forma de projetar. Agora é possível inserir pontos e conexões diretamente no ambiente tridimensional, com planos de captura que tornam o processo mais visual, rápido e preciso. Monte ambientes completos no 3D com agilidade e clareza. Obs: na disciplina Fiação, apenas conexões simples estão disponíveis neste release.

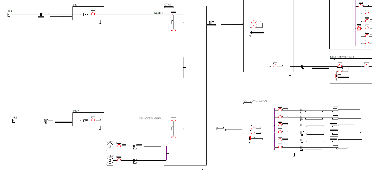
5DIAGRAMA_ger

Diagrama unifilar do gerador de energia

Com o novo Diagrama Unifilar do Quadro de Transferência, ficou mais fácil organizar sistemas de geração de energia. Todos os dispositivos e ligações aparecem de forma clara em um só diagrama, que pode ser editado e personalizado. Isso garante entregas mais dinâmicas e adaptadas ao seu padrão de projeto.

unifilar

Componentes no diagrama unifilar

Agora, os componentes adicionados ao quadro são exibidos automaticamente no Diagrama Unifilar. É possível personalizar simbologias para cada tipo de ponto, usando a biblioteca já disponível ou criando novos símbolos. O resultado: projetos mais claros, organizados e profissionais, de acordo com o padrão do seu escritório.

8Lançamento_CondRet

Rotação de condutos retangulares no 3D

Os condutos retangulares ficaram mais fáceis de lançar no 3D. Com o atalho (F12), você define a rotação desejada e visualiza o resultado antes de concluir. Isso evita ajustes manuais, garante precisão e acelera o trabalho. Ideal para calhas, eletrocalhas e similares, otimizando tempo e reduzindo erros no projeto.

6configcotas

Cotas de elevação com níveis personalizados

Agora você pode configurar cotas de elevação de forma personalizada. Defina se quer a altura em relação ao pavimento, à edificação ou a um nível de referência, como mar ou terreno. Essa flexibilidade facilita a interpretação do projeto e melhora a comunicação com todos os envolvidos na obra.

Group 62

“Renumerar colunas” em toda edificação

O Builder verifica o alinhamento das colunas entre pavimentos, garantindo que todas mantenham o mesmo número em diferentes andares. Isso elimina inconsistências, melhora a organização e facilita a revisão dos projetos. Um recurso que traz mais clareza e eficiência para a documentação do seu escritório.



10dimensionar-condutos

“Dimensionar condutos” na vista 3D

Agora é possível usar os comandos “Dimensionar condutos” e “Verificar diâmetros” direto na vista 3D. Essa melhoria traz mais praticidade na edição e ajustes de áreas específicas em modelos grandes. Além de agilizar o fluxo, aumenta a confiabilidade dos projetos com checagens rápidas no próprio ambiente tridimensional.